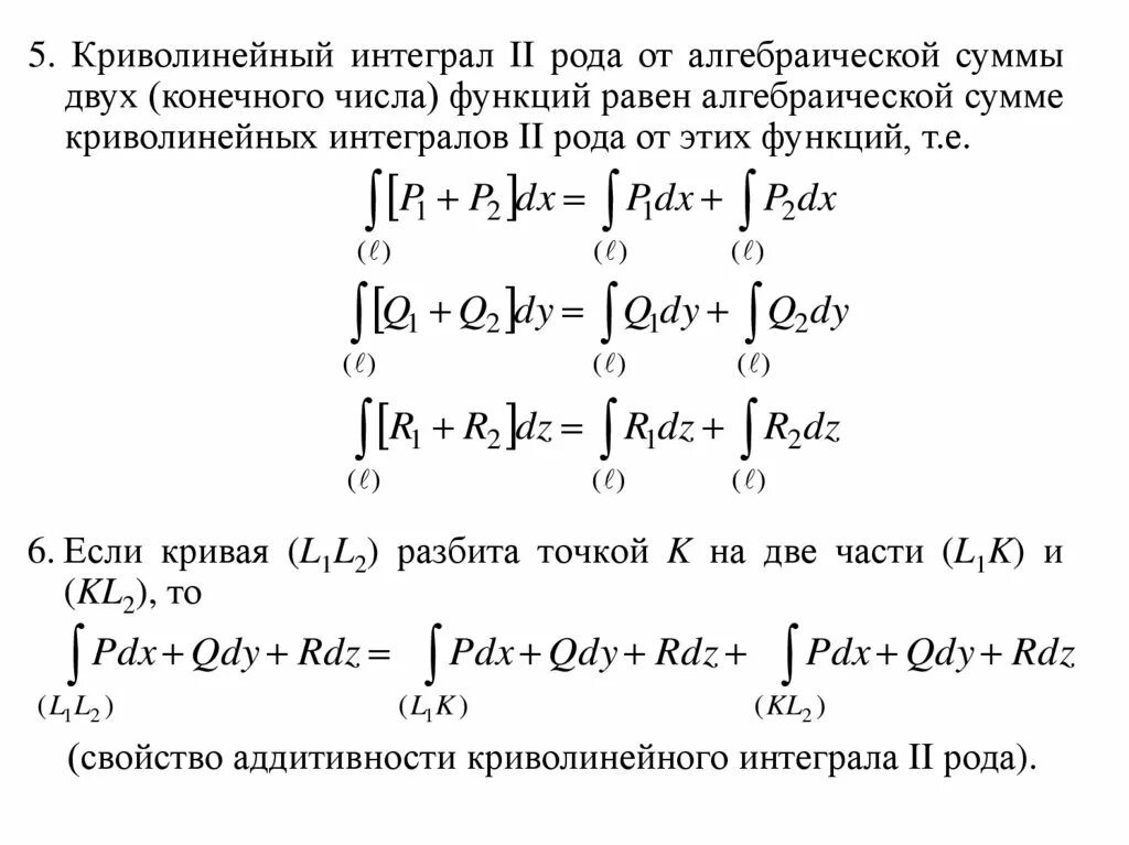
Вычисление криволинейного интеграла