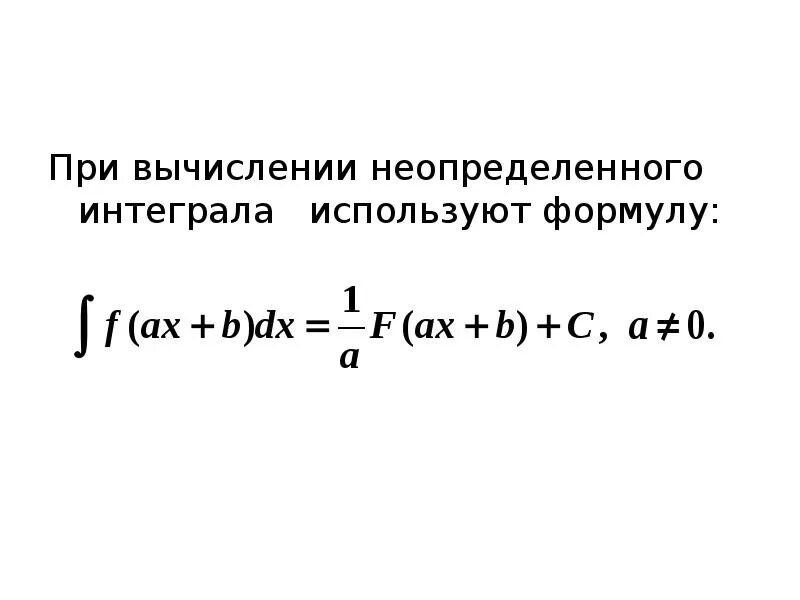
Вычисление неопределенных