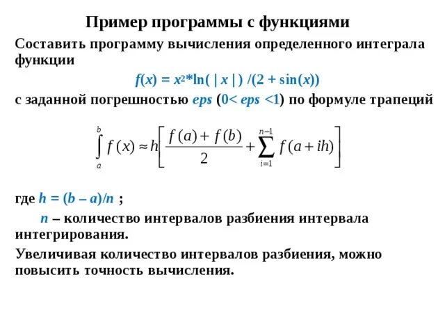
Вычисление определенного интеграла функции