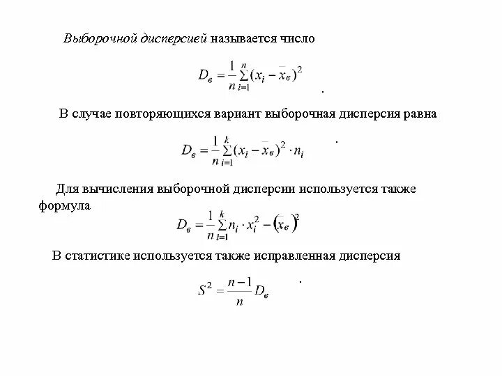
Вычисление выборочной дисперсии