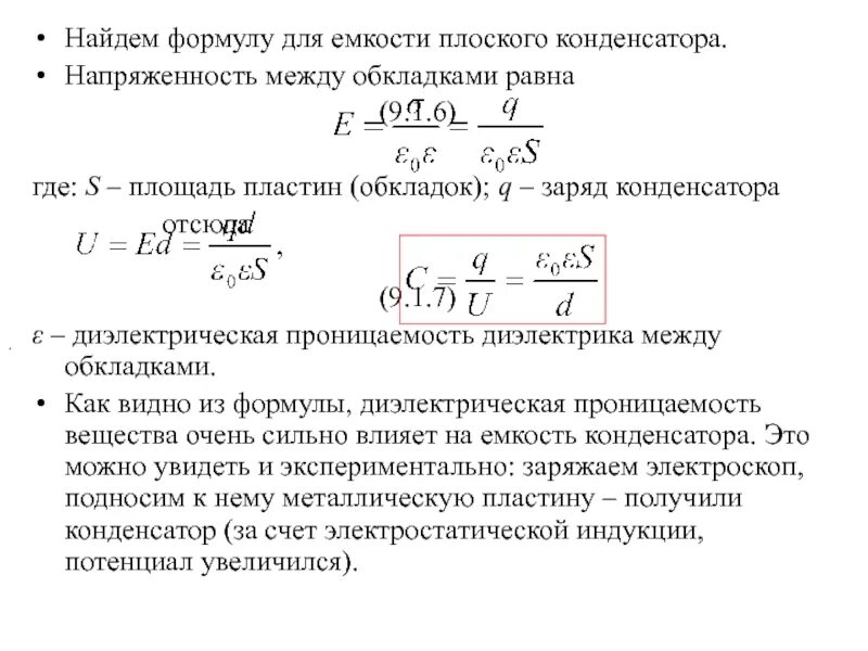
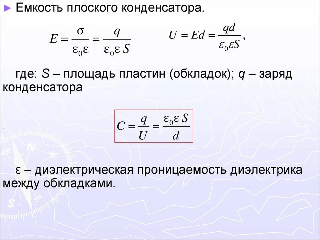
Вычислить емкость плоского конденсатора