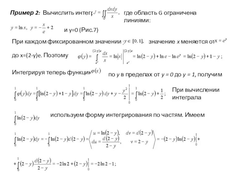
Вычислить интеграл где d