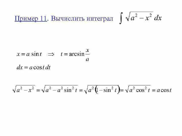
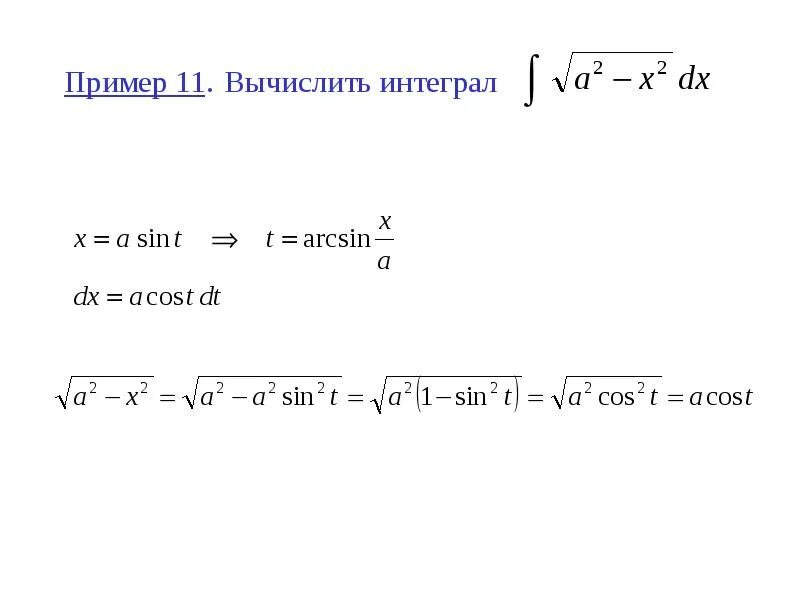
Вычислить интеграл метод замены