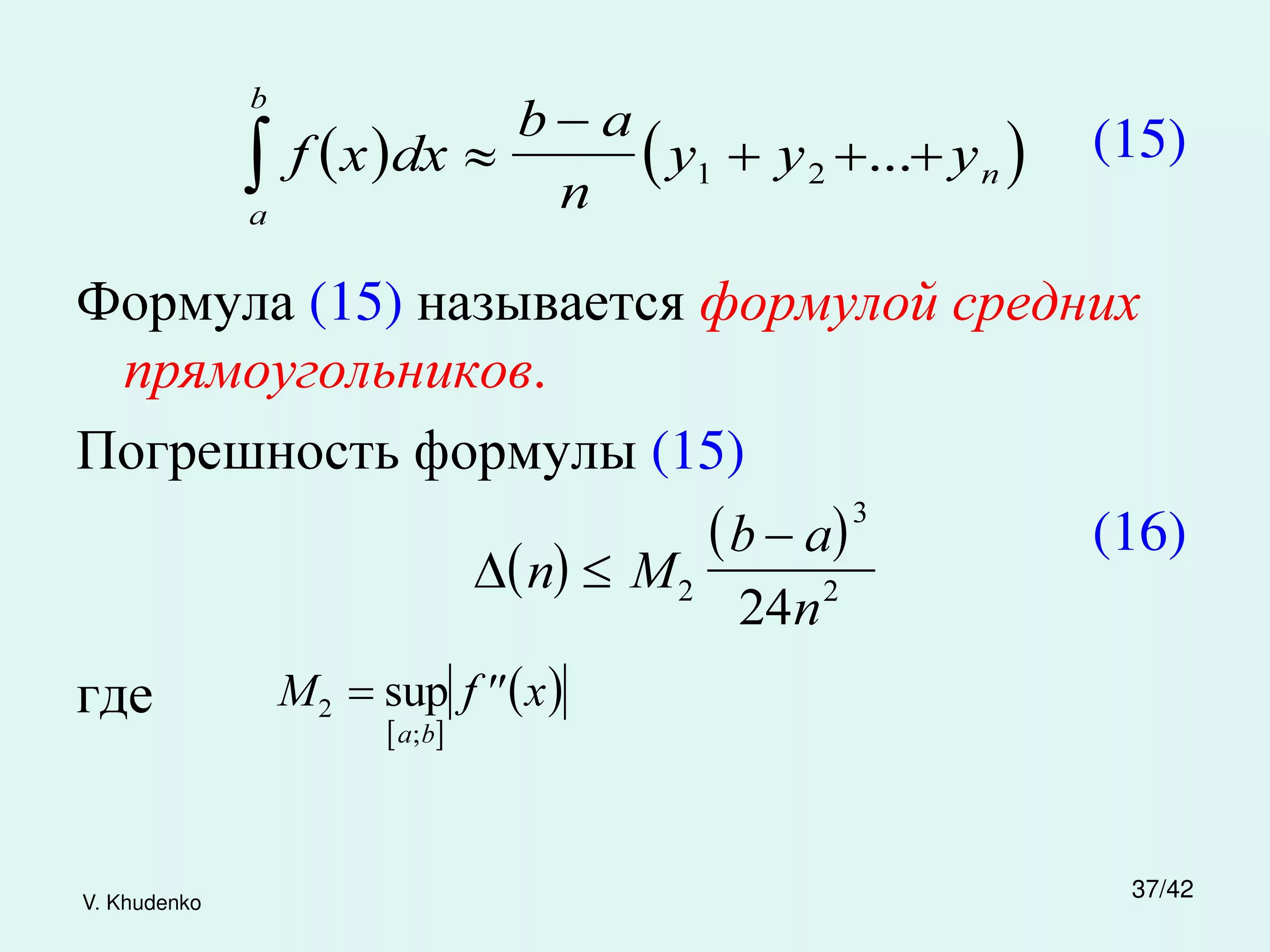
Вычислить интеграл по формуле трапеций