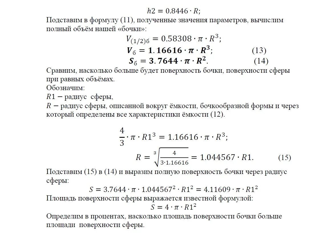
Вычислить объем цистерны