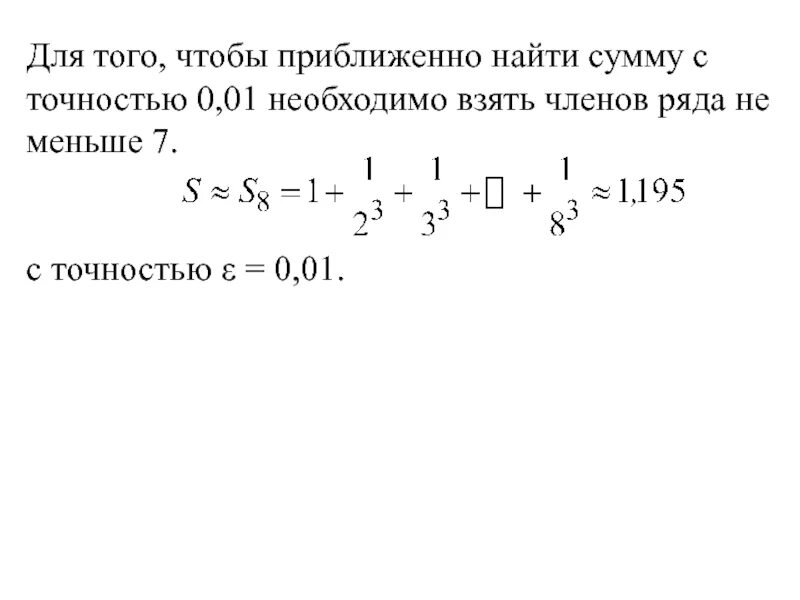
Вычислить с точностью 10 3