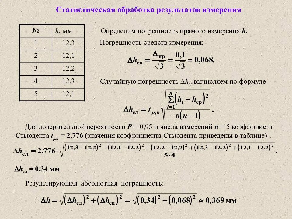
Вычислить статистику