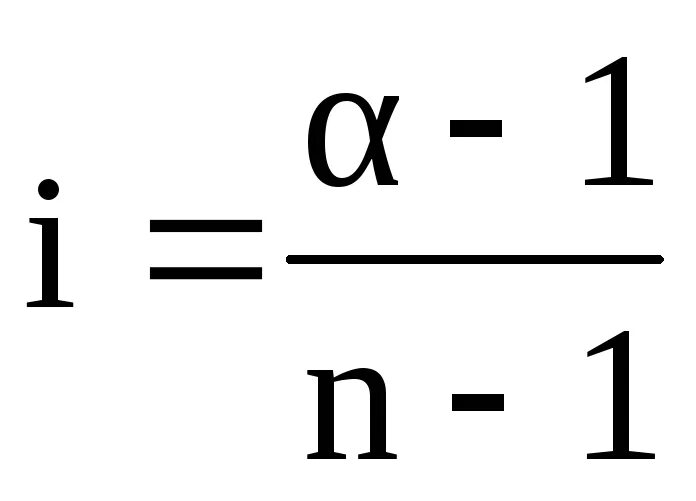
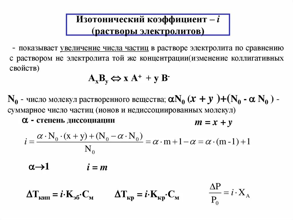
Вычислите изотонический коэффициент