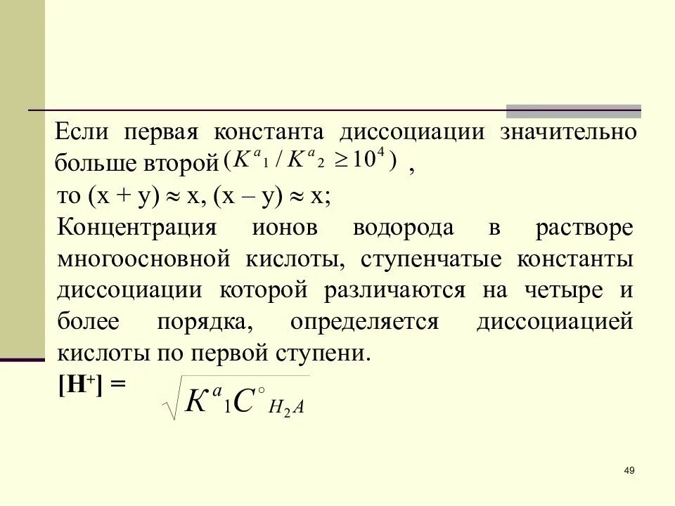
Вычислите константу диссоциации