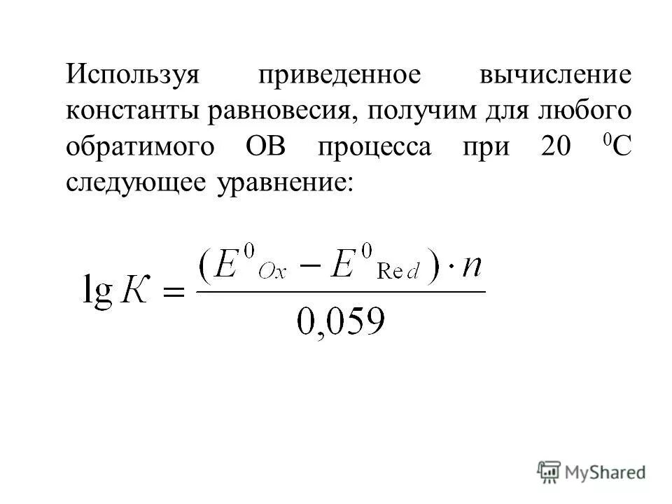
Вычислите константы равновесия