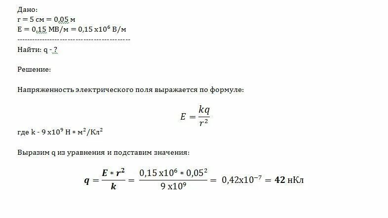
Вычислите напряженность