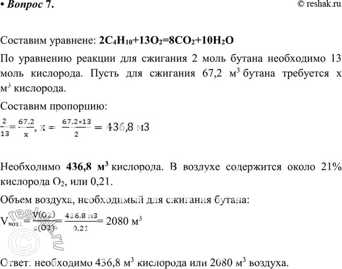
Вычислите объем кислорода который потребуется для сжигания