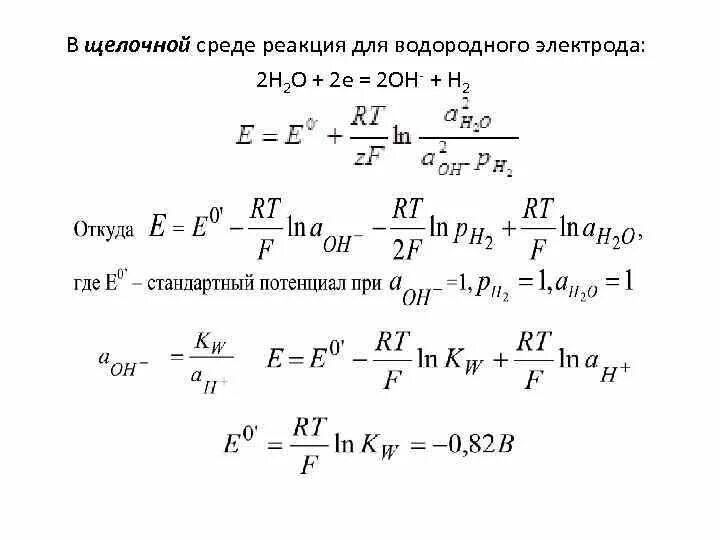
Вычислите потенциал водородного электрода