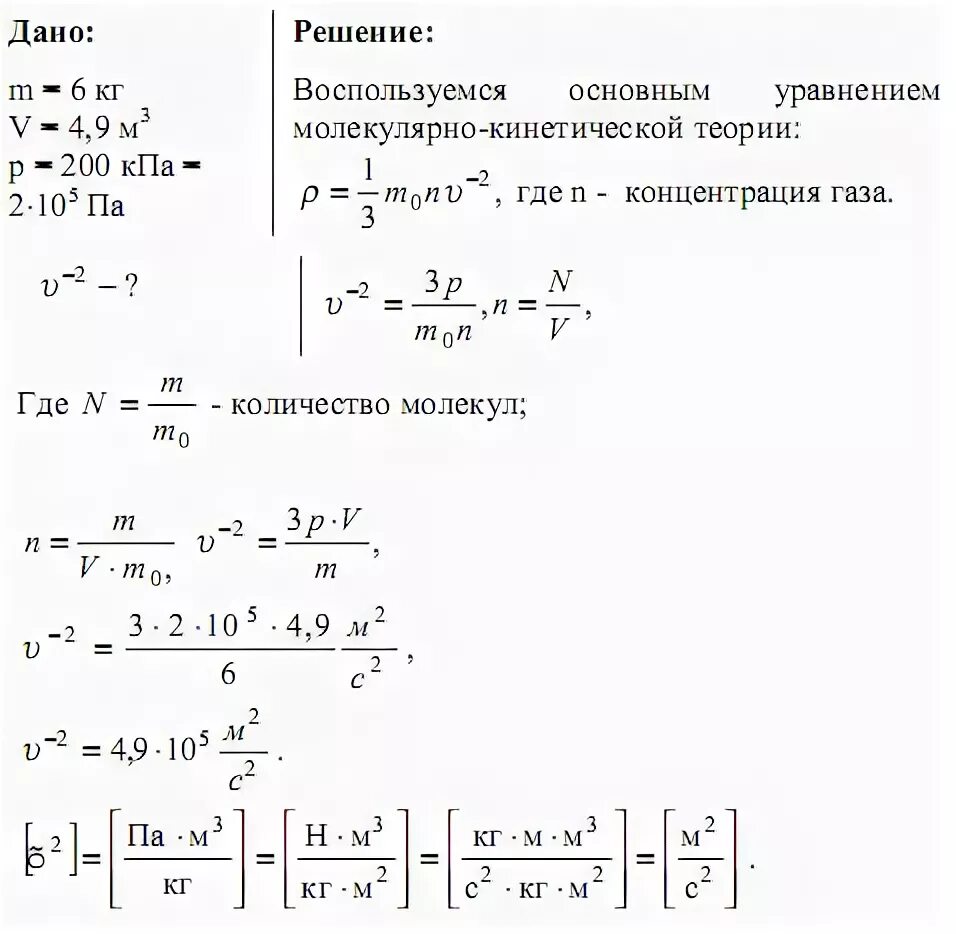
Вычислите среднюю квадратичную скорость