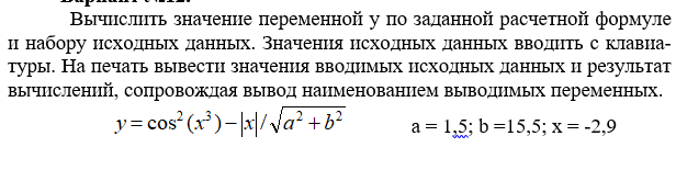
Вывод значение переменной c