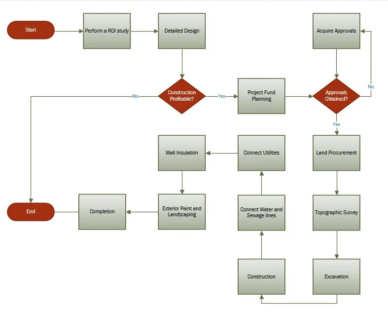
Was studied in detail