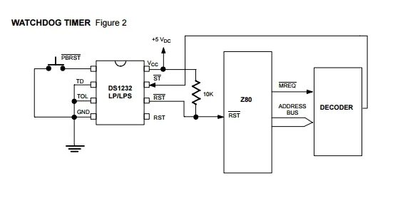
Watchdog timer