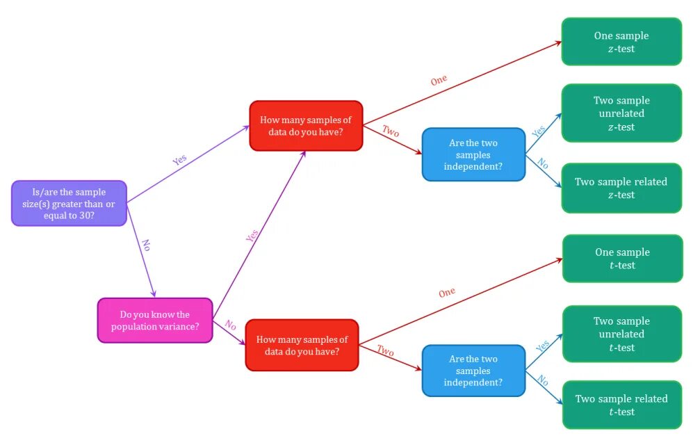
When test