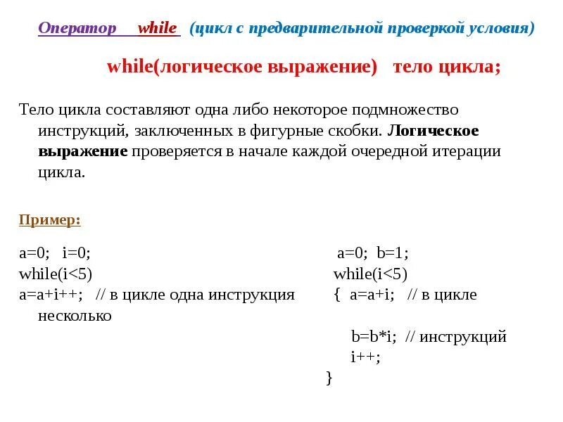
While условия оператор