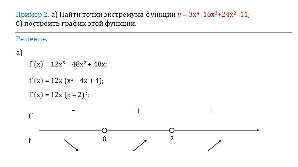
Y x 2 1 x экстремум