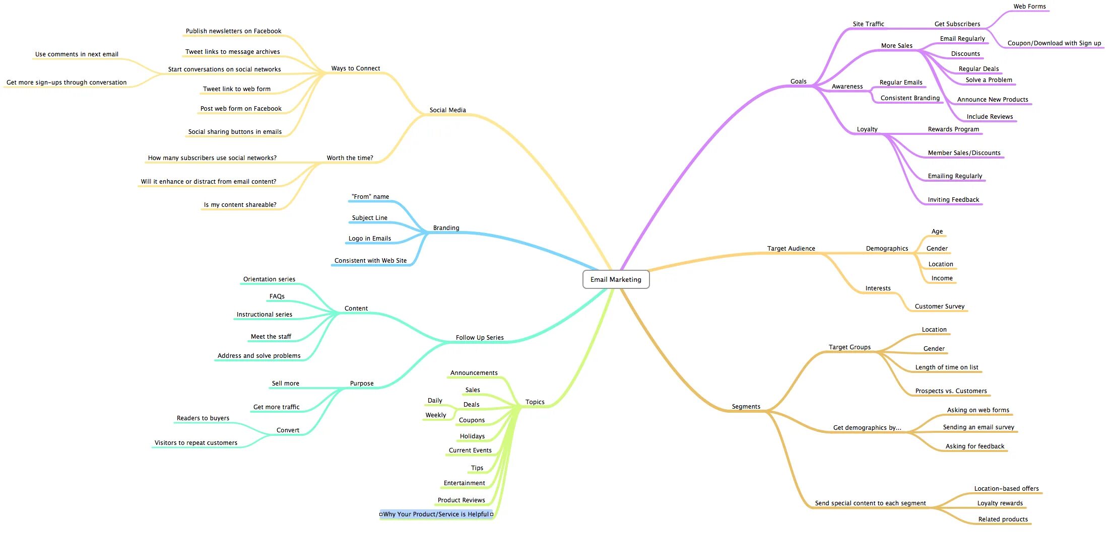
Your mapping