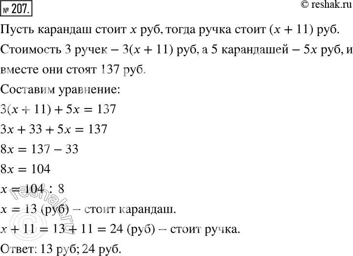
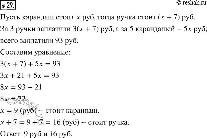
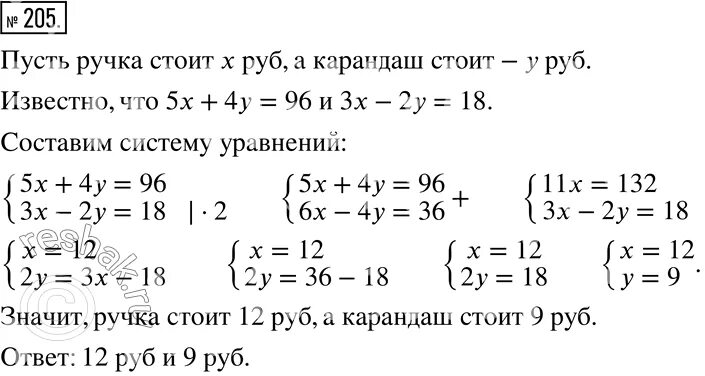
Задача 5 карандашей 3 ручки