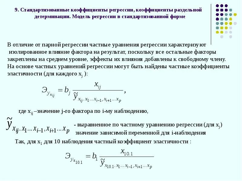
Задача классификации и регрессии