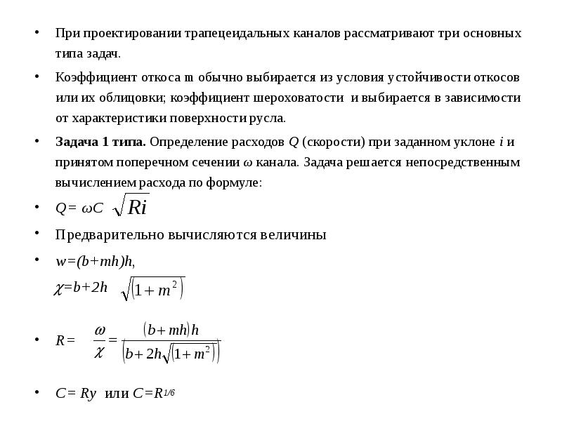
Задача коэффициент