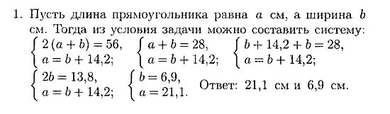
Задача на систему уравнений 7