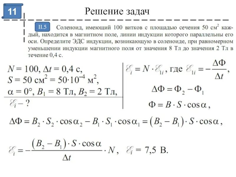
Задачи на магнитное поле 9 класс физика