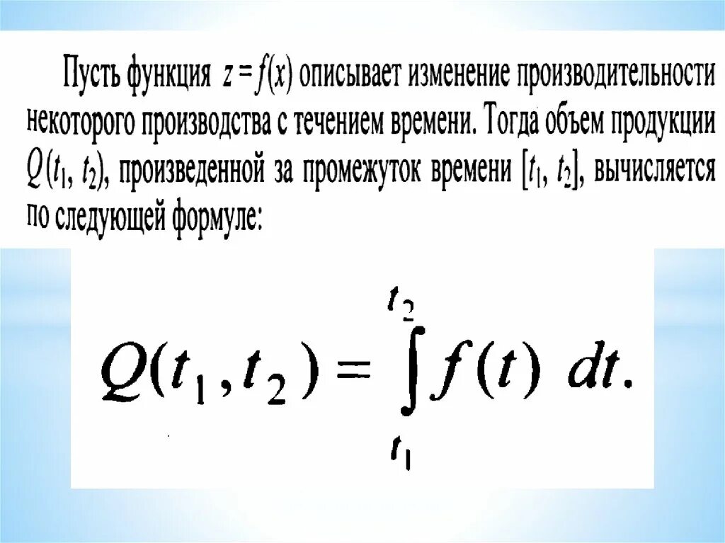
Задачи применения определенного интеграла