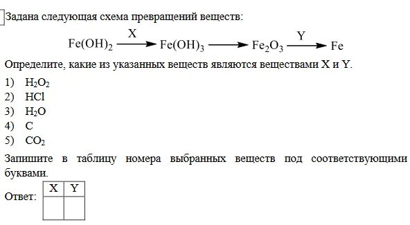
Задана следующая схема превращений веществ naoh