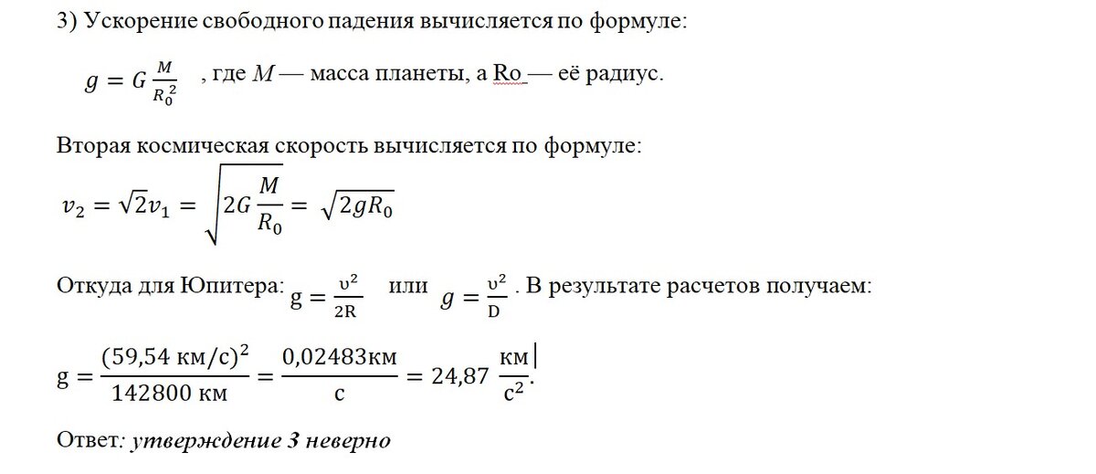
Задание 24 разбор