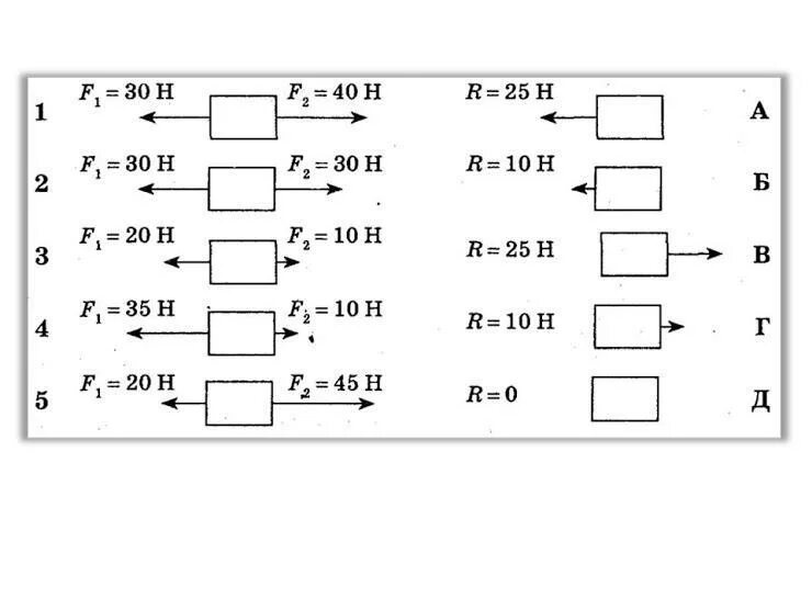
Задания на равнодействующую силу