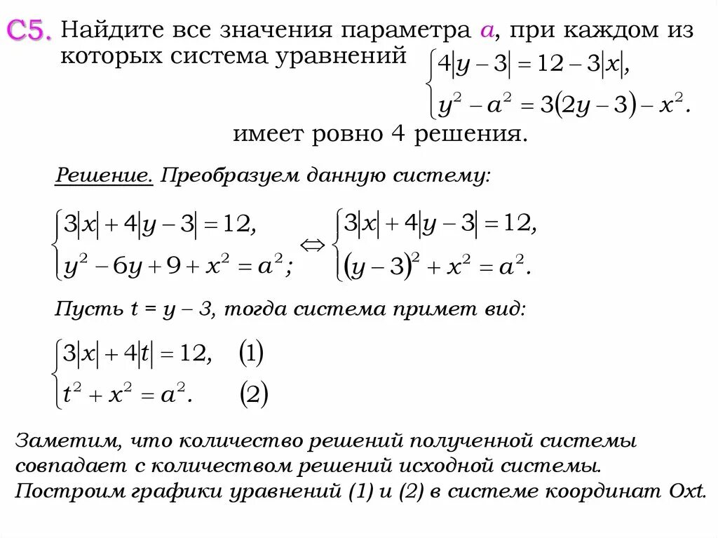
Задания типа c