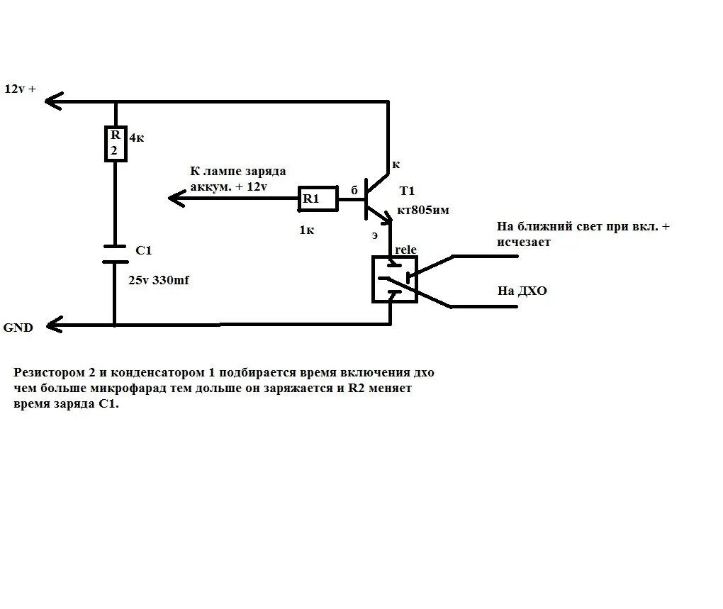
Задержка вывода изображения