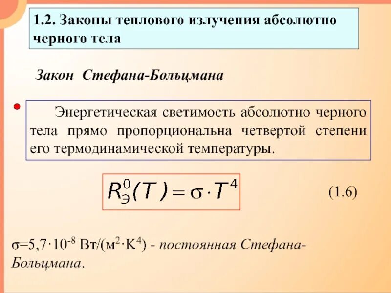
Закон теплоты