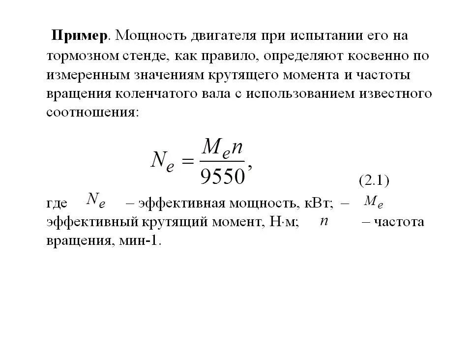
Запас мощности двигателя