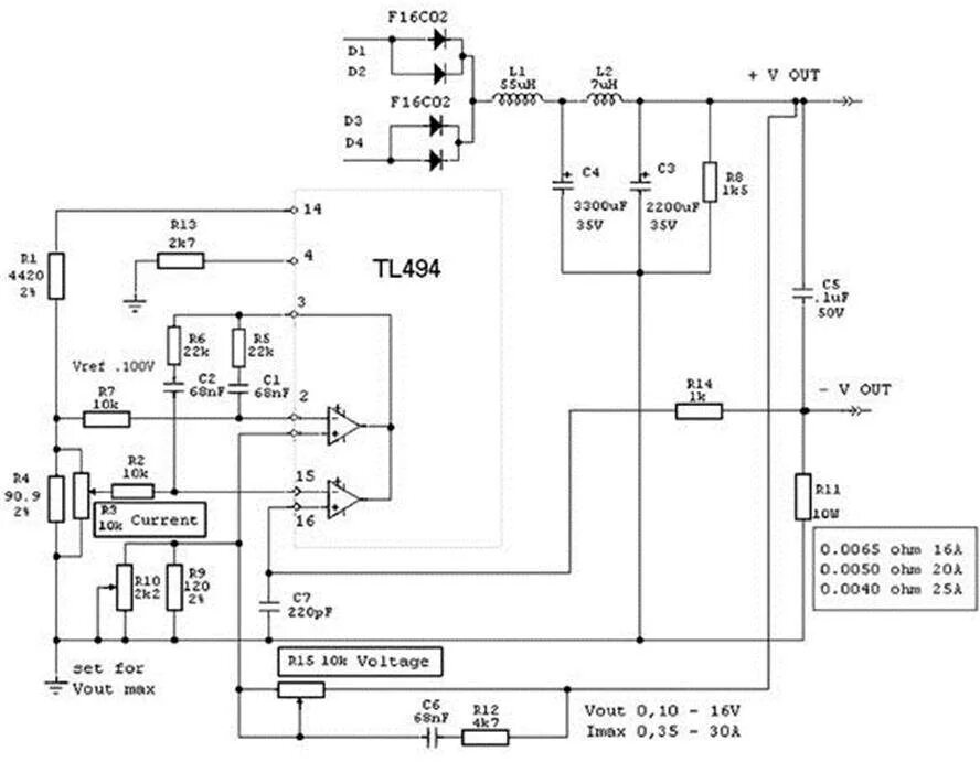
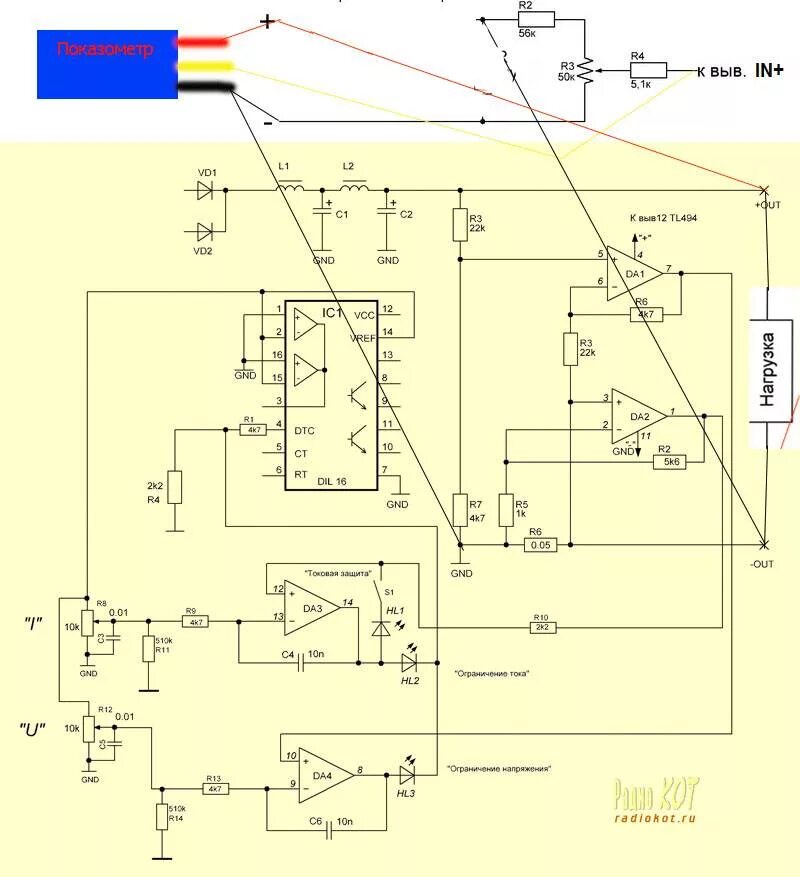
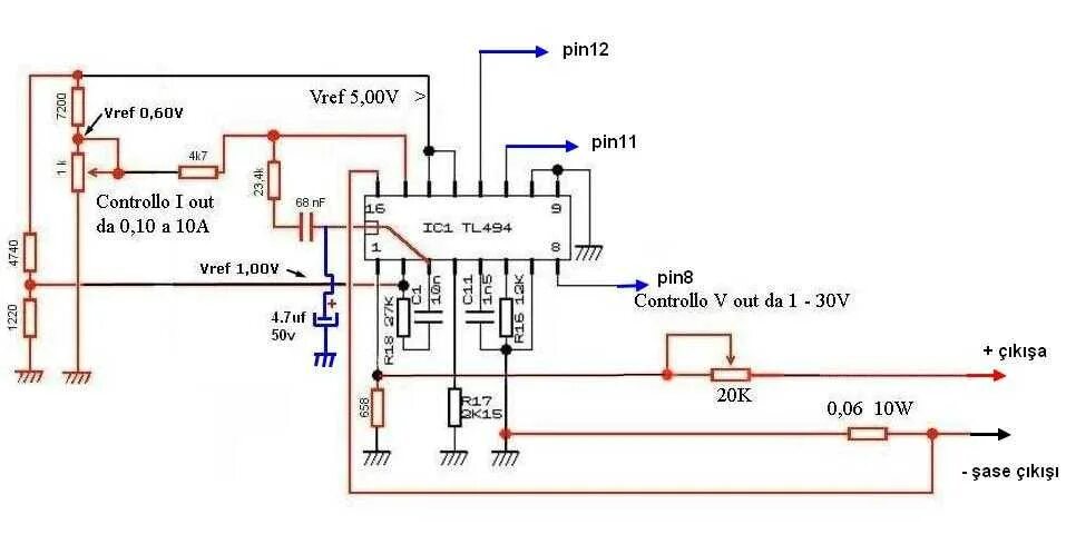
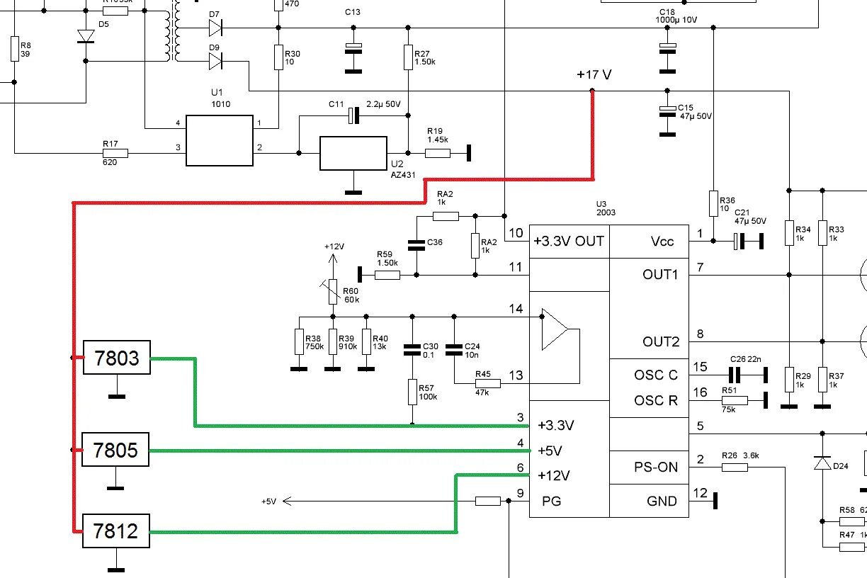
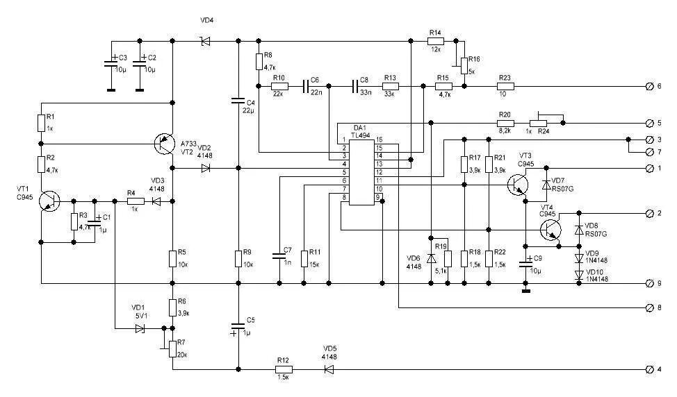
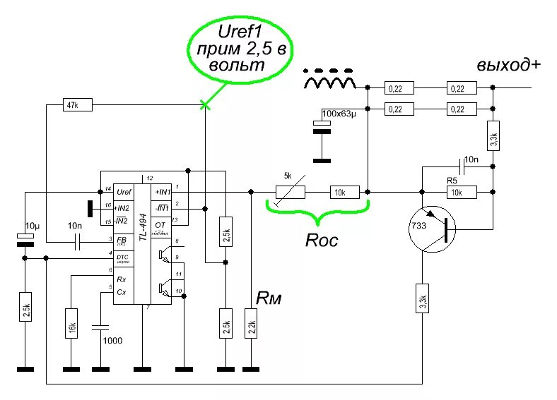
Зарядное из бп компьютера