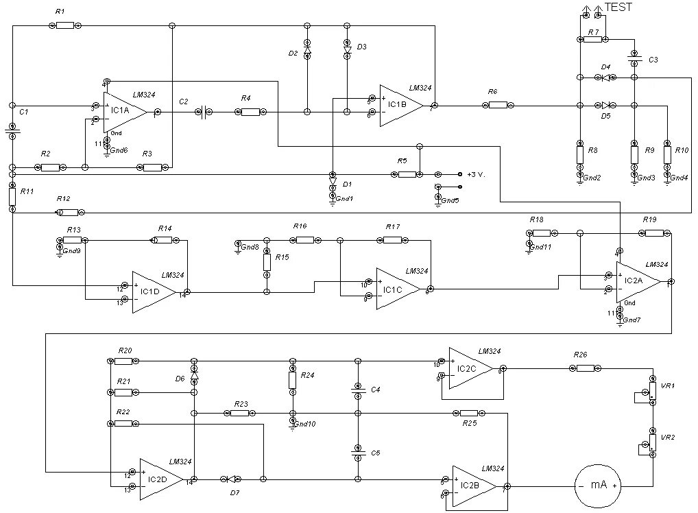
Зарядное pw265 схема