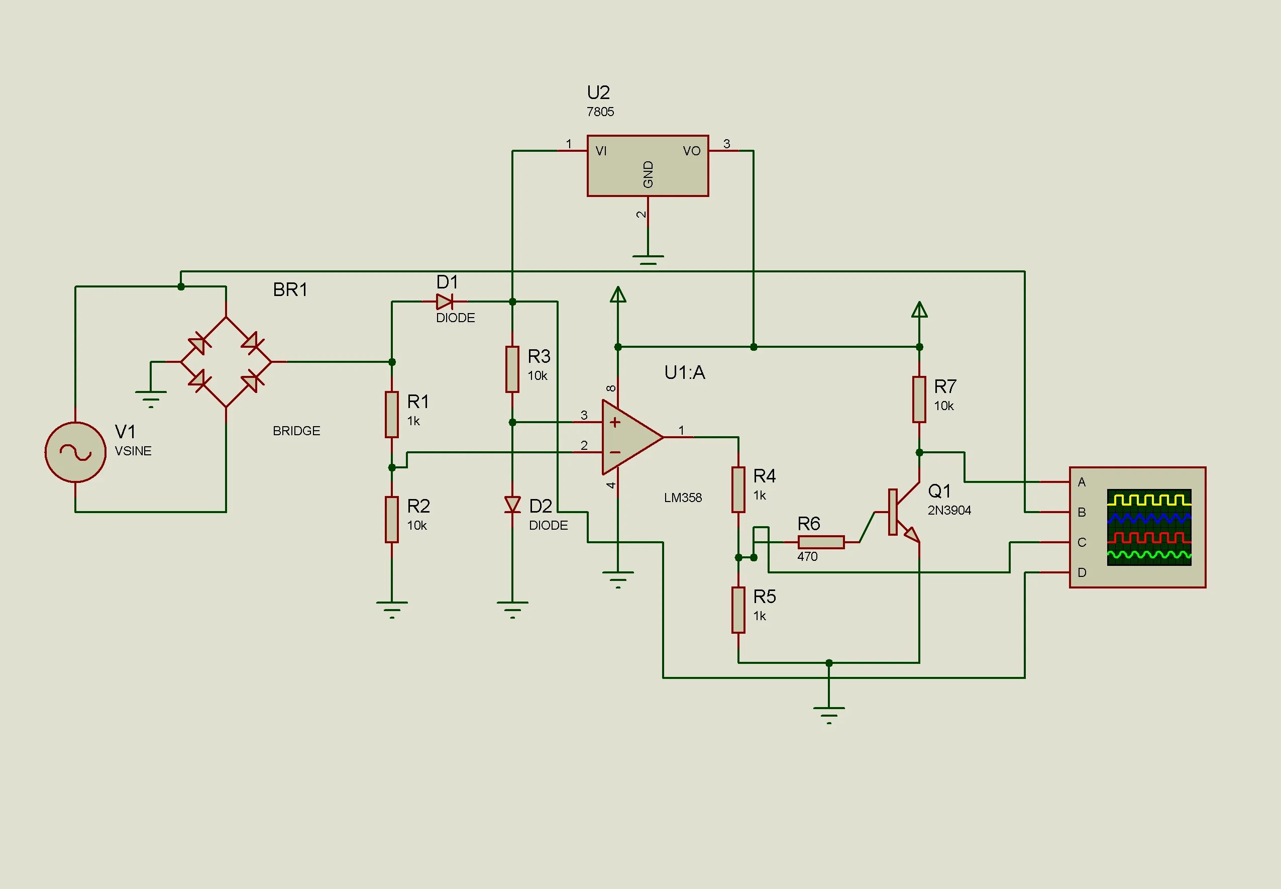
Zero cross