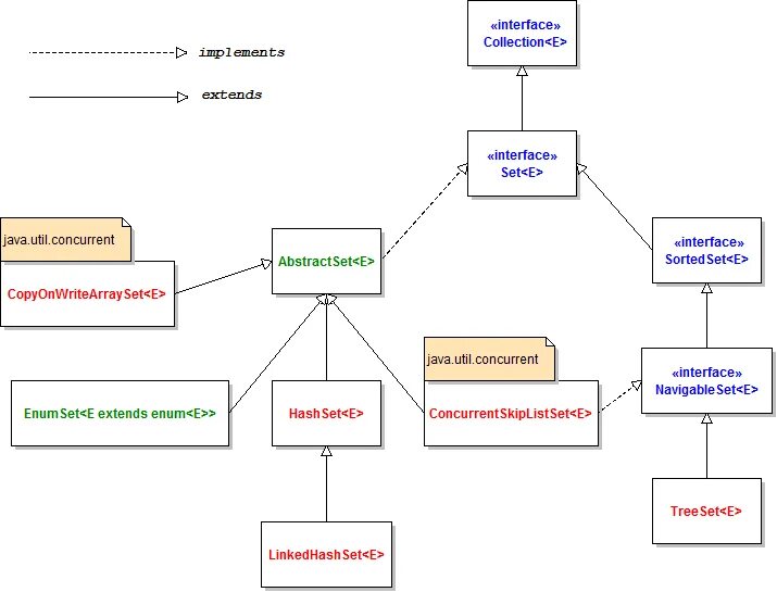
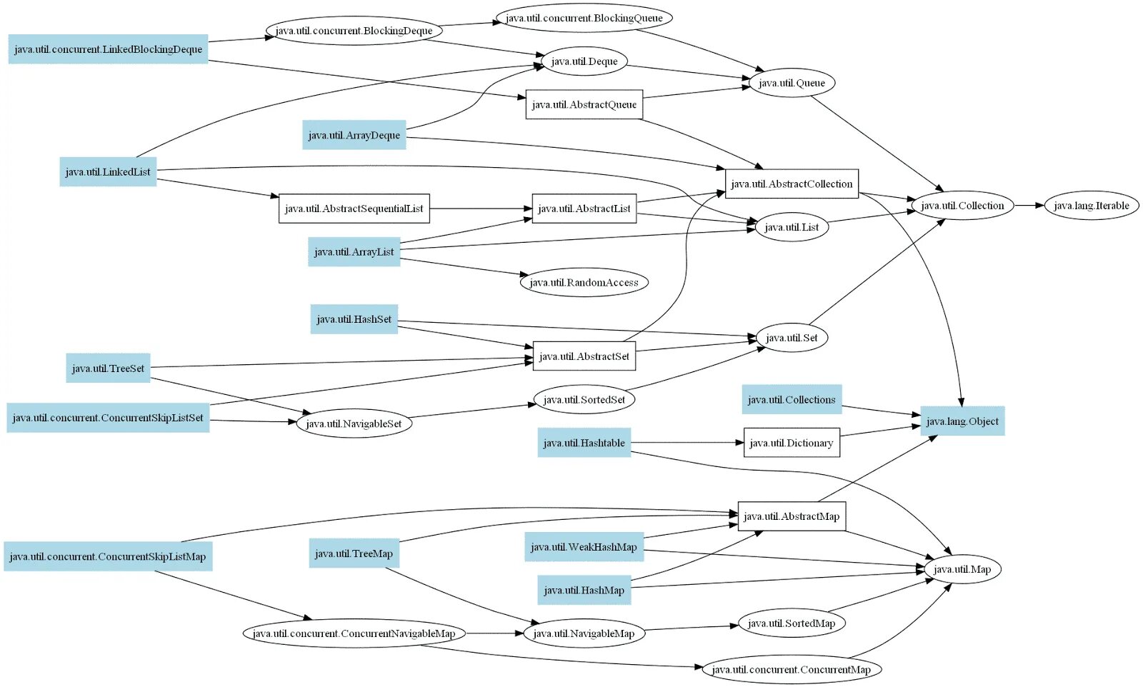
Class utils java