Главная
»
Class utils java
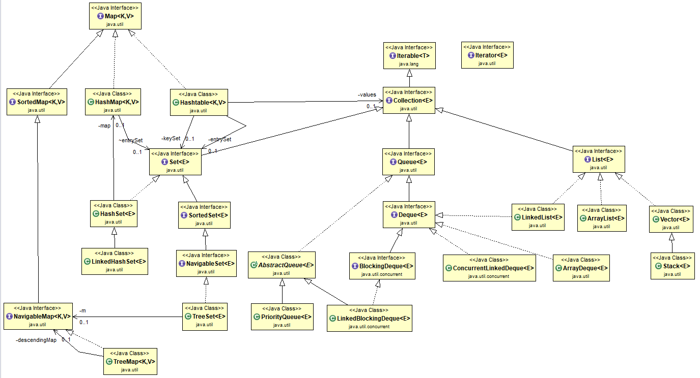
Class utils java. Коллекции java util. коллекция deque java. java collections framework. пакеты java.
« Предыдущее
14 / 75
Следующее »