Главная
»
Подключение к esp32
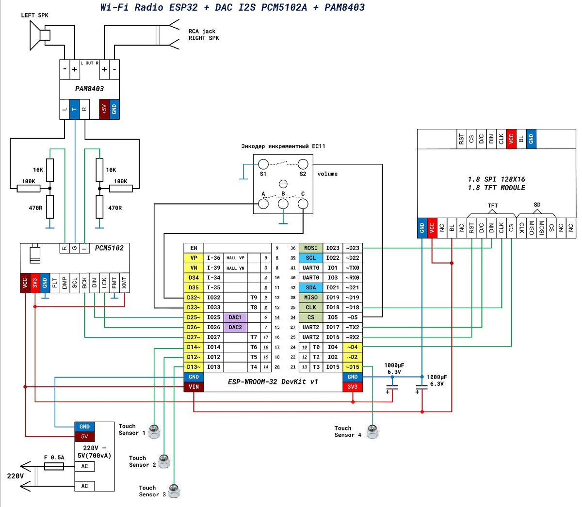
Подключение к esp32. Pcm5102 принципиальная схема. karadio esp32 схема. принципиальная электрическая схема esp8266. karadio esp8266 схема.
« Предыдущее
39 / 40
Следующее »