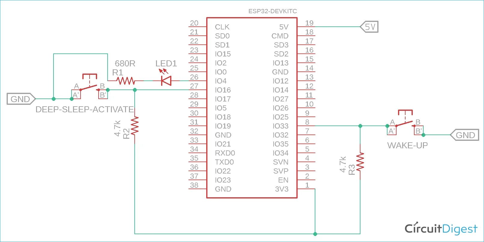
Подключение к esp32