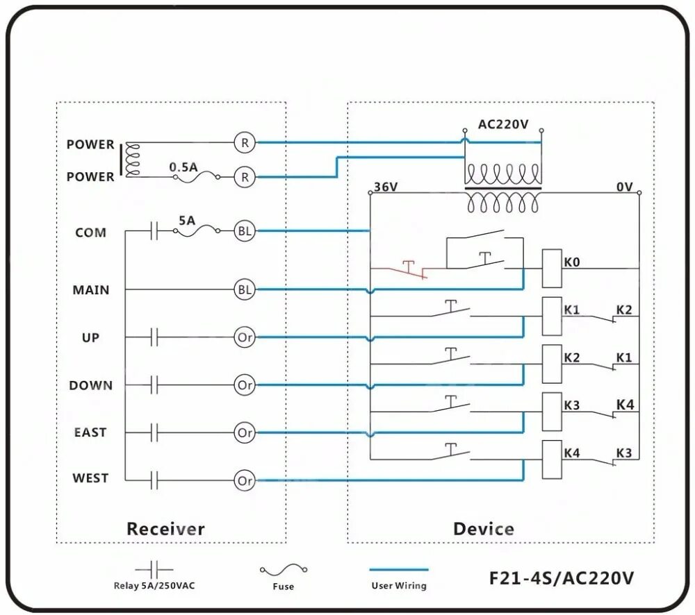
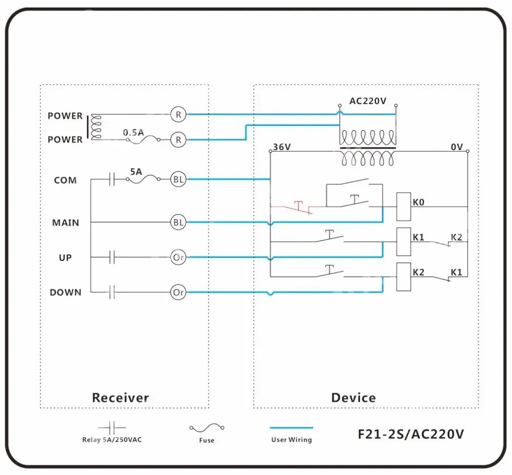
Подключения пульта управления