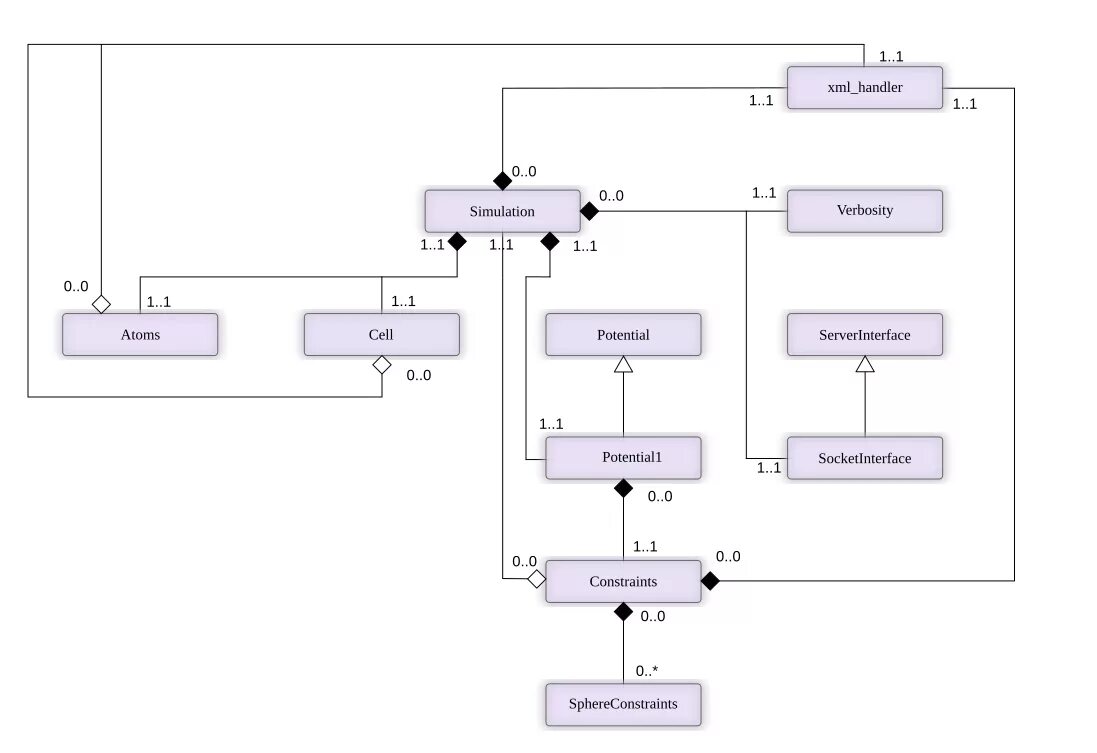
Xml handler